イベント情報 - Mサポからのお知らせ -
2024年07月17日
【利用登録者活動紹介】ビジテーション群馬
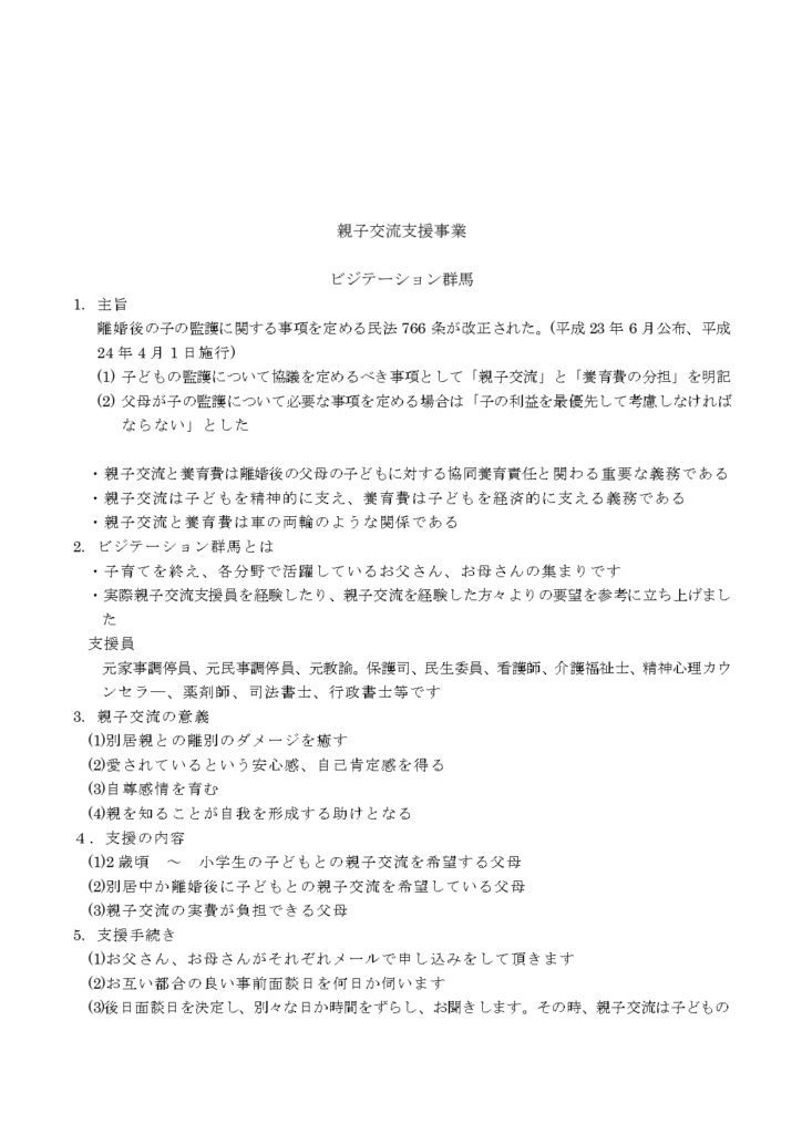
親権を持たない親とこどもの親子交流(面会交流)支援事業を行っている団体です。親子交流支援事業では、子育てを終え各分野で活躍しているお父さん、お母さんが支援員として同行し、離婚後の親子間の安定した交流の実現を支援しています。
こどもが親に愛されている安心感、自己肯定感を得ることは、こどもの健全な成長に必要不可欠です。しかし、親権を持たない親との交流が途絶えることで「自分は親から必要とされない存在なんだ」と思い悩んでしまう子も少なくありません。こうした問題から、こどもの利益を最優先に考え、信頼できる親子関係を築いていくための支援に取り組んでいます。
他にも別居や離婚、人間関係や家庭内のお悩みについての相談も受け付けています。
詳細とお問合せ先は下記のPDFファイルをご覧ください。
親子交流案内(PDF)
●協力できること
悩みご相談も受け付けています。話をしていくうちに解決や、解決の糸口、また気持ちの整理ができ楽になるのでは…
●協力してほしいこと
①子育て中のお父さん、お母さんとの交流
②離婚後親権を持っているお父さん、お母さんとの交流

▼親子交流支援事業の詳細について

